首页
教师发展处
科研快讯
科研培训
规章制度
课题研究
计划总结
个人发展规划
教学反思
教师发展地图
个人课题
教师学习资源库
研习会
首页
管理之窗
教师发展处
课题研究
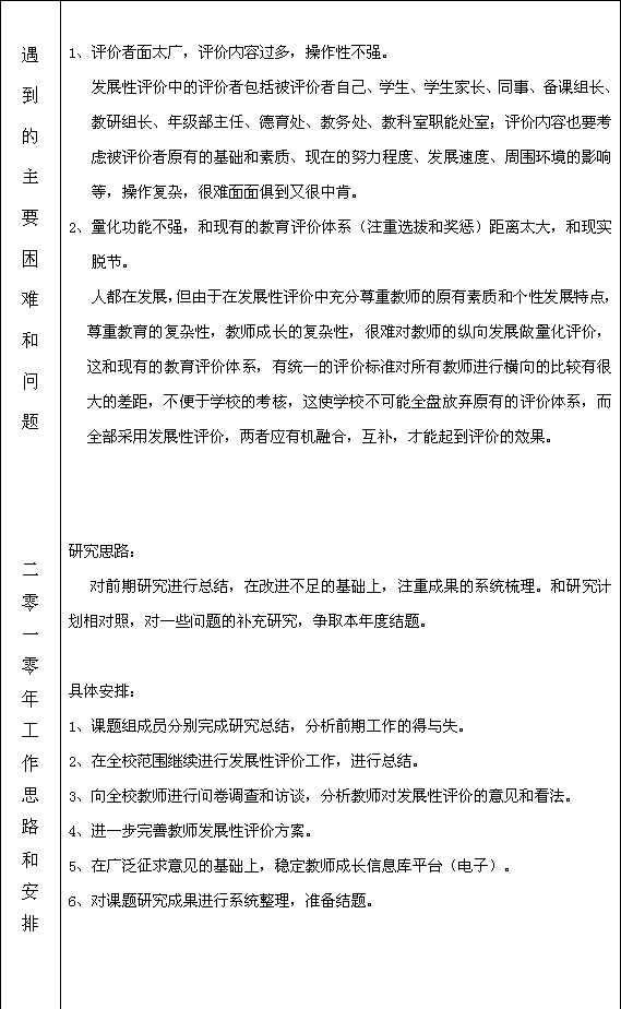
<基于教师自主发展的教师发展性评价的校本研究>2009年度审查表
发布时间:2010-01-20 19:01
作者:陈金秀
浏览量:37185
上一篇:
“基于教师自主发展的教师发展性评价的校本研究”结题工作报告
下一篇:
《基于教师自主发展的教师发展性评价的校本研究》2008年度审查表